Views: 0 Author: Site Editor Publish Time: 2024-11-05 Origin: Site
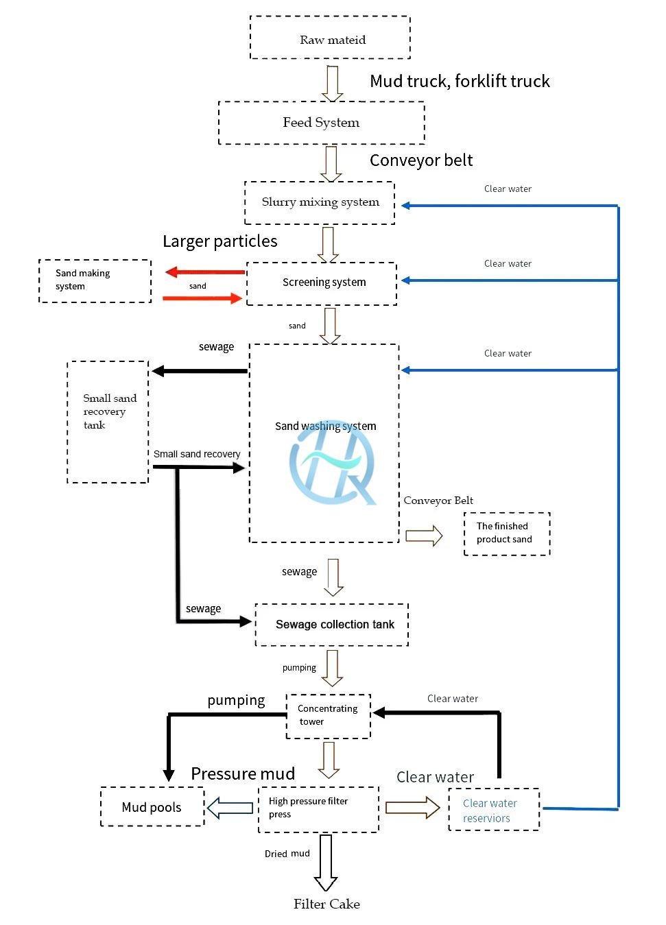
Sand-making fields, sand washing fields, concrete mixing stations, infrastructure drilling piles, subway shields, and other industries produce large amounts of mud-containing wastewater. This kind of wastewater is characterized by high concentration, high viscosity and fine particles.
Our sand washing wastewater treatment solution is determined by the mud content of sand and gravel in the project, mud quality, production requirements and site layout.
The solution improves sand washing efficiency, reduces production costs, and results in zero wastewater discharge and resource utilization of waste residue.

Home | About Us | Products | Cases | Service | News | Download | Contact Us | Privacy Policy